登录
|
新用户注册
首页
采购信息
采购公告
招募公告
变更公告
结果公告
医院概况
医院简介
机构设置
医院分布
通知公告
通知公告
违规公告
单一来源公示
单一来源公示
政策法规
国家政策法规
重庆政策法规
联系我们
联系方式
注册
首页
>
正文
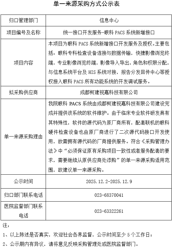
统一接口开发服务-眼科PACS系统新增接口单一来源采购方式公示
发布时间:
2025/12/02
192